映维日报:苹果XR专利注视点成像多视角视频编解码器,亳州文融公司2150万元招标VR文旅项目
本日报由AI生成,可能存在信息错误,具体可查看原文。


苹果公司提出一项针对VR/AR场景的多视角视频编解码技术专利,通过生成多个不同区域高分辨率的视频副本,结合动态视角追踪实现自适应码流分配。该技术将图像划分为多个重叠区域并分别生成高分辨率副本,根据用户注视点或场景内容变化自动切换对应高分辨率区域的视频流,在保持视觉焦点区域高清显示的同时显著降低整体带宽消耗。专利详细描述了从图像采集、区域划分、多副本编码到动态切换的完整流程,包括UV纹理映射、区域混合过渡等优化措施,旨在为沉浸式应用提供高视觉质量与传输效率的平衡方案。

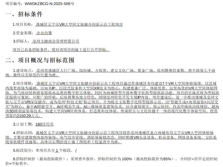
亳州文融商业管理有限公司发布招标公告,计划投资约2150.29万元在谯城区七个商场建设元宇宙VR大空间文旅融合创新示范工程项目。该项目计划工期180天,将在人行广场、缤纷城等场地建设7个VR体验场馆,通过AI智能交互、大空间XR等技术打造数字娱乐体验空间。招标范围包括场地装修改造及VR设备采购,要求投标人具备建筑工程施工总承包二级以上资质,投标截止时间为2025年12月5日。

西安电子科技大学研究团队通过将三区相位光瞳滤波器功能集成到几何相位超构表面透镜中,设计出一种新型融合透镜。该透镜在633纳米工作波长下,将焦斑半高全宽从基准透镜的376.0纳米压缩至323.4纳米(约0.51倍波长),提升了约15%的横向分辨率,且低于该系统的传统衍射极限(约429纳米),实现了超分辨率聚焦,同时斯特列尔比约为0.51,在保持成像质量的前提下以亮度损失换取了分辨率提升。
◐ 上海交大等团队构建OHF2024数据库并提出BLIP2模型评估与优化AI生成全景图像质量

该研究针对AI生成全景图像在VR/AR应用中存在的独特质量问题,构建了首个综合性人类反馈数据库OHF2024,包含600张图像及其在多维度(质量、舒适度、对应性)的主观评分与失真区域标注。基于此,研究团队提出了BLIP2OIQA和BLIP2OISal两个模型,分别用于评估人类视觉体验和预测失真感知显著区域;实验表明这两个模型在相应任务上均优于现有先进方法,并进一步演示了一个基于模型预测反馈(筛选低质量图像、定位失真区域并引导图像修复)的自动化优化流程,有效提升了生成图像的视觉质量。

文章指出AR/VR设计模板销售正成为创作者的新盈利赛道,主要面向企业VR展厅、AR营销、教育培训等场景需求。创作者可利用Blender、Unity等工具制作可复用的模板,通过Sketchfab、Gumroad等平台实现被动收入。核心优势包括低技术门槛(无需深度编程)、高复用性及垂直领域差异化竞争(如AR文物展示、VR实训模板)。建议采用组合销售(基础模板+定制服务)、多平台分发及内容引流策略,同时强调版权合规与模板适配性优化,以避开红海竞争并提升客单价。

本文以PSVR2为例详细介绍了XR头显镜片的清洁与保养方法,指出常见误区包括使用不当工具导致镜片刮伤、液体清洁剂损伤涂层等问题。推荐使用超细纤维布进行干燥擦拭,配合吹气球清除灰尘,并强调避免使用镜头笔、喷雾、湿纸巾等可能损坏镜片的工具。文章提供了分步清洁流程:关闭设备电源、吹除灰尘、打圈轻柔擦拭、检查污渍,并建议通过加装防护镜片盖减少清洁频率。同时总结了日常保养要点,如妥善存放、避免直接触摸镜片、定期清洗清洁布等,旨在帮助用户在不损伤光学涂层的前提下维持镜片清晰度。

PICO企业串流v2.1是一款专为企业设计的VR串流辅助工具,支持PICO系列一体机与PC无缝连接,新增三大核心串流模式(OpenXR串流、SteamVR串流和PICO 4UE专属桌面串流),并优化了USB优先连接、静默串流、全身动捕支持等实用功能。该版本简化了跨设备操作流程,支持Wi-Fi和USB两种连接方式,同时提供了详细的硬件配置要求、软件安装步骤、串流模式切换指南及常见问题解决方案,旨在提升企业用户在SteamVR内容、OpenXR应用和Windows桌面交互中的流畅体验与操作效率。

东南大学计算机科学与工程学院发布采购公告,计划以84.6万元预算采购一套基于动作捕捉和数字孪生的多人大空间混合现实交互系统。该项目不接受进口产品投标,要求合同签订后15天内完成设备安装调试,且不接受联合体投标。潜在投标人需在2025年12月04日14点30分前通过东南大学电子评标系统递交投标文件,招标文件可通过线上系统或线下至江苏省设备成套股份有限公司处获取,售价200元。

德令哈市实验小学计划以110万元预算建设VR红色教育基地,项目采用竞争性磋商采购方式,供应商需满足《政府采购法》第二十二条规定且无不良信用记录,采购文件通过政采云平台免费获取,响应文件提交截止时间为2025年11月26日09:30。

清华大学发布采购公告,计划以540万元预算购置一套三维可视化VR医学研教系统。该项目编号为清采招第20250516号,要求系统通过虚拟现实、增强现实和混合现实技术提供高度仿真的实验环境和操作体验,并包含急救沉浸式教学模块和心肺复苏模拟人功能。投标截止时间为2025年12月4日9点30分,合同履行期限为签订后90日内完成交付安装,供应商需通过北京明德致信咨询有限公司官网获取招标文件,本项目不接受联合体投标。

吉林东北电力大学科技开发有限责任公司发布公告,计划以35.5万元国有资金公开招标VR实操演练系统,项目不接受联合体投标。投标人需于2025年11月19日16时前携带法人授权书、营业执照等材料至代理公司现场获取招标文件,并于11月24日9时30分在吉林市中海大厦提交纸质投标文件并现场开标。招标范围包含1个标段,具体资格要求详见公告。
◐ 陕西科技大学508万采购便携式光学成像及认知神经采集等系统

陕西科技大学发布公开招标公告,计划以508万元预算采购便携式光学成像及认知神经采集、行为分析系统及虚拟现实图形化实验生理采集人机环境同步平台。项目分为三个采购包,均不接受联合体投标,要求投标人满足《中华人民共和国政府采购法》第二十二条规定及特定资格要求。招标文件通过陕西省政府采购综合管理平台免费获取,投标文件提交截止时间为2025年12月4日9时30分,开标采用线上方式进行。
◐ 谷歌终止协议,Lynx新款头显将不搭载Android XR

法国初创公司Lynx宣布,因谷歌终止合作协议,其下一代VR一体机头显将不再搭载Android XR系统,转而采用基于Android分支自研的开源系统Lynx OS,并支持OpenXR标准。该头显将具备迄今所有VR一体机中最宽的视场角,延续其从消费级转向企业市场的定位(售价从众筹期500美元涨至1300美元)。Lynx曾于2020年发布Lynx-R1头显,但多次跳票导致其错过市场窗口,目前谷歌确认仍与XREAL、索尼保持合作。
◐ 百思买Quest 3S促销价249美元,附赠价值110美元的黑五特惠

百思买正在对Meta Quest 3S VR头显进行促销,128GB版本售价249美元(原价299美元),256GB版本售价330美元(降价70美元),购买任一版本均可获得总价值110美元的赠品套餐,包括一张50美元百思买礼品卡、1个月Xbox Game Pass Ultimate订阅服务以及VR游戏《The Walking Dead: Saints & Sinners》(常规售价30美元)。促销期间购买仍可享受3个月Meta Horizon+订阅服务,消费者可利用礼品卡购买精英头带等配件提升使用体验。

谷歌Play应用商店为提升XR头显用户的应用浏览与下载体验,在全球范围内新增了“XR头显”设备分类选项。用户可在应用详情页的支持设备类型列表中直接选择“XR头显”查看专属评分与评价,同时在“应用”和“游戏”标签页的导航栏中也新增了该独立分类,显著优化了三星Galaxy XR等设备用户的内容发现效率。这一更新旨在增强公众对XR头显产品的关注度,推动设备搜索与购买行为,促进Android XR生态及整体XR市场发展。
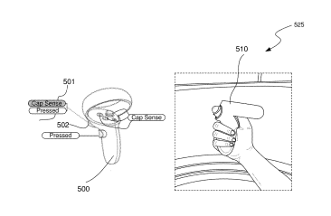
◐ 2025年11月15日美国专利局新申请AR/VR专利摘选

美国专利及商标局于2025年11月15日公布了一批AR/VR相关专利,共计39篇,涉及Meta、苹果、谷歌、三星、索尼、Snap、Valve、高通和HTC等多家公司。这些专利涵盖了硬件设计、人机交互、显示技术、内容处理等多个技术领域,具体包括反射偏振器、高分辨率LCD像素、控制器与触控同时交互、生物电位信号处理、虚拟助手交互、注视点追踪、波导结构、AR内容数据分析、头显风扇噪音主动抑制等创新方案。


