中国石油大学(北京)74.6万招标基于VR的油藏地下多相流动仿真与智能教学平台
潜在投标人应在中钢招标有限责任公司官网(http://tendering.sinosteel.com)获取招标文件,并于2025年10月22日 09点30分(北京时间)前递交投标文件。
(映维网Nweon 2025年10月06日)中国石油大学(北京)发布公告,计划以74.6万元采购基于虚拟现实的油藏地下多相流动仿真与智能教学平台。

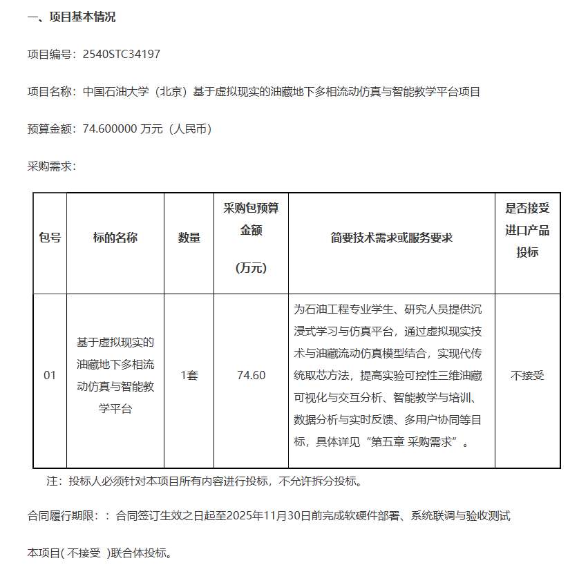
一、项目基本情况
项目编号:2540STC34197
项目名称:中国石油大学(北京)基于虚拟现实的油藏地下多相流动仿真与智能教学平台项目
预算金额:74.600000 万元(人民币)
注:投标人必须针对本项目所有内容进行投标,不允许拆分投标。
合同履行期限::合同签订生效之日起至2025年11月30日前完成软硬件部署、系统联调与验收测试
本项目( 不接受 )联合体投标。
二、申请人的资格要求:
1.满足《中华人民共和国政府采购法》第二十二条规定;
2.落实政府采购政策需满足的资格要求:
2.1 中小企业政策:本项目专门面向中小企业预留采购份额,即:提供的货物全部由符合政策要求的中小企业制造。
2.2 其它落实政府采购政策的资格要求:无。
3.本项目的特定资格要求:3.1本项目是否属于政府购买服务:否。3.2其他特定资格要求:无。
三、获取招标文件
时间:/ 至 2025年10月14日,每天上午9:00至12:00,下午12:00至17:00。(北京时间,法定节假日除外)
地点:中钢招标有限责任公司官网(http://tendering.sinosteel.com)
方式:(1)注册登录:请投标人在中钢招标有限责任公司官网(http://tendering.sinosteel.com)“投标人登录”栏目办理手续。未注册的投标人请先免费注册,电子平台将协助对注册信息进行一致性复核。投标人注册时填写的“申报人姓名、申报人手机号码”,应是本项目的联系人,在需要通知有关项目信息时,招标公司将依据投标人注册时填写的上述联系方式与投标人取得联系。投标人参与不同项目的经办人可在平台注册多个不同账户。(2)文件获取:请投标人凭注册的手机号码、密码登录,获取并下载电子文件(供应商如计划参与多个采购包,应按采购包分别获取并下载电子文件)。投标人应充分考虑平台注册、资料上传、平台复核、网上支付等流程所需的时间,务必在获取文件截止时间前完成所有手续,否则将无法保证获取招标文件。(3)纸质文件将按照供应商在电子平台登记信息以快递方式送达。(4)投标人注册、文件获取等系统操作问题可咨询010-86397110。
售价:¥500.0 元,本公告包含的招标文件售价总和
四、提交投标文件截止时间、开标时间和地点
提交投标文件截止时间:2025年10月22日 09点30分(北京时间)
开标时间:2025年10月22日 09点30分(北京时间)
地点:北京市海淀区海淀大街8号中钢国际广场21层
五、公告期限
自本公告发布之日起5个工作日。
六、其他补充事宜
1.本项目的招标公告在中国政府采购网(www.ccgp.gov.cn)发布。
2.本项目评标方法和标准:综合评分法,总分100分。
3.本项目需要落实的政府采购政策:节约能源、保护环境、促进中小企业及监狱企业发展、促进残疾人就业、支持乡村产业振兴,政府采购政策具体落实情况详见招标文件。
七、对本次招标提出询问,请按以下方式联系。
1.采购人信息
名 称:中国石油大学(北京)
地址:北京市昌平区府学路18号
联系方式:沈老师 010-89739971
2.采购代理机构信息
名 称:中钢招标有限责任公司
地 址:北京市海淀区海淀大街8号中钢国际广场16层
联系方式:薛茗、李孟婷、杨俏、孔伟 010-62688376(获取文件、发票咨询)、010-62688226(项目问询)、yangqiao@sstc20.com(项目问询)
3.项目联系方式
项目联系人:李孟婷、杨俏、孔伟
电 话: 010-62688226


